Contact usRequest a demo

Unblu Cloud onboarding

This document describes version 7 of Unblu. If you’re using Unblu Spark 8, go to the latest version of the documentation.

This section describes the process of onboarding to the Unblu Cloud.

Unblu delivery

Once you have a license agreement in place with Unblu, reach out to the Unblu delivery team to discuss the precise technical details of your project so that Unblu can correctly configure your account for your needs. When configuration is complete, you’ll receive your account details and be able to login as an administrator.

Architecture

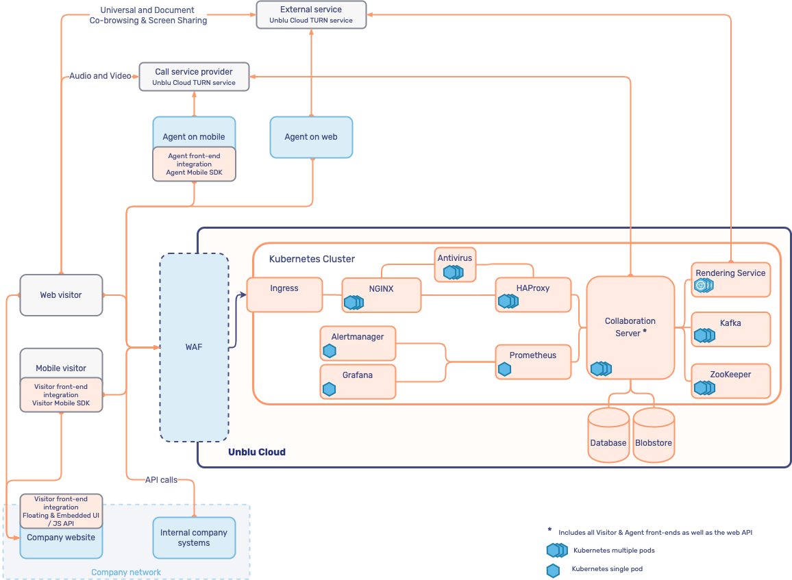
The following diagram gives an overview of the organization of an Unblu Cloud deployment:

Cloud architecture
Figure 1. Unblu Cloud architecture components

Integrations

With the Unblu Cloud there is, of course, no server installation or configuration to be done on your end. However, you still need to do some integration work to enable Unblu for visitors on your website. Optionally, you may also want to enable other integrations for visitors, agents, or on the backend.

The primary difference, in terms of integration, between an on-premises installation and the Unblu Cloud setup is that the Floating Visitor UI integration is subject to certain restrictions in the latter case.

All other integrations and interfaces are the same.

Floating Visitor UI integration

With the Unblu Cloud solution, the following restrictions exist with respect to integrating the Floating Visitor UI into your company website:

  • The SecureFlow Manager isn’t available, so neither dynamic injection of the client-side code nor protected resource upload are supported.

  • The site-embedded server setup isn’t supported.

In other words, with the Unblu Cloud, your Floating Visitor UI web integration has the following features:

  • Static injection of client code

  • No protected resource upload

  • Cross-origin server setup

For more information, refer to Floating Visitor UI integration.

Other interfaces and integrations

All other interfaces and integrations work just as they do in an on-premises setup.

  • On the visitor side, the JavaScript APIs, Visitor mobile SDK, and External Messenger API are fully supported.

  • On the agent side, the Agent Desk and Configuration Interface are available out-of-the-box as usual, and the Agent mobile SDK is supported.

  • On the back end, the Unblu web API, webhooks and bot API are also fully supported.

Single sign-on

The Unblu Cloud supports single sign-on (SSO) for both agents and visitors. You can choose to implement single sign-on for agents, or for visitors, or for both.

The technical details of SSO in the Unblu Cloud are discussed in the article Single sign-on in the Unblu Cloud.