Contact usRequest a demo

External components

Unblu depends on a number of external components. Some are always necessary, others are only required by certain features.

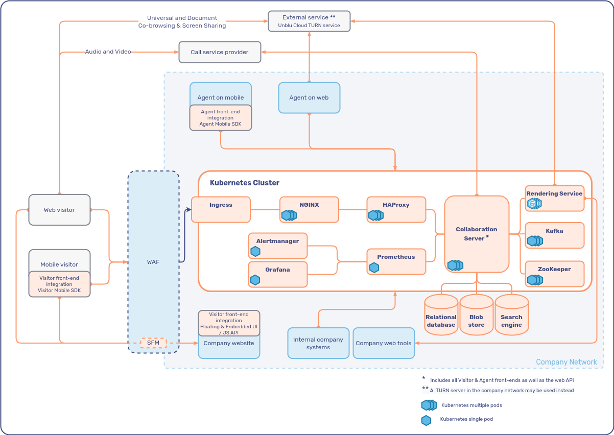
The diagram below shows how all the components are connected in an on-premises deployment:

On-premises cluster architecture
Figure 1. Unblu cluster architecture components

Search engine

Unblu Spark 8 requires a search engine such as OpenSearch or Elasticsearch. Refer to the unblu-kubernetes-base migration checklist for information on available templates and documentation.

Blob store

A relational database isn’t an ideal location to store large binary files. For files like documents that participants upload to a conversation, you should instead use a blob store such as Amazon S3 (or a compatible service like min.io), Azure Blob Storage, or Google Cloud Storage.

Audio and video call service provider

To support audio and video calls, Unblu relies on a call service provider: LiveKit (the default CSP) Azure Communication Services, or Vonage Video API. The Collaboration Server must be configured to connect to one of the supported call service providers.

Data security

The personally identifiable information (PII) exposed to the call service provider depends on the provider you use and the specifics of the integration. For more information, refer to the articles for the different call service providers (CSP):

TURN server

To support universal co-browsing, server-based document collaboration, and screen sharing, Unblu requires a connection to a TURN server.

A TURN server is a standard mechanism for creating such connections between endpoints that are each behind their own firewall. It does so by providing a common location external to the two communicating parties to which each can establish an outbound connection. The TURN server then provides a bridge creating the end-to-end connection.

In universal co-browsing and server-based document collaboration, the TURN server is used to provide a video streaming connection between the Rendering Service on the one hand and the agent and visitor clients on the other.

The recommended approach is to use the Unblu Cloud TURN server service.

Data security

All video traffic related to universal co-browsing and server-based document collaboration traverses the TURN server. However, all data is always encrypted.

Archiving

Universal co-browsing, server-based document collaboration, and screen sharing sessions are ephemeral. They’re only archived if you configure conversation recording.

Conversation recording depends on a blob store. You can use the same blob store as for files uploaded to conversations.

Administration

The Unblu Cloud TURN server is configured and administered by Unblu. Its operation is transparent to you as a customer. There is no charge for data transmitted during universal co-browsing, server-based document collaboration, or screen sharing.

See also